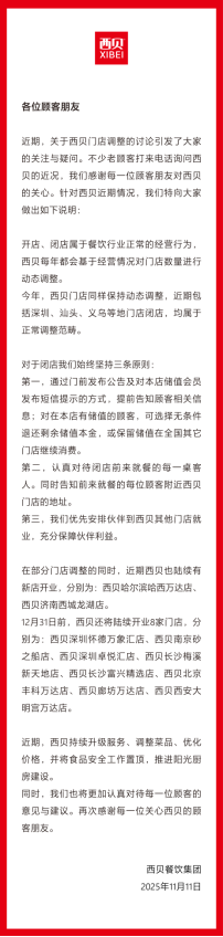
11月11日,针对近期“西贝闭店潮”相关报道及不实传闻,西贝今日发布官方声明回应近况标识:西贝近期持续升级服务、调整菜品、优化价格,年内还将开店8家,部分门店闭店情况属于正常动态调整。
西贝官方表示,此次舆情期间,西贝正常开店2家,分别为:西贝哈尔滨哈西万达店、西贝济南西城龙湖店。
年内即将开业的8家门店还包括:西贝深圳怀德万象汇店、西贝南京砂之船店、西贝深圳卓悦汇店、西贝长沙梅溪新天地店、西贝长沙富兴精选店、西贝北京丰科万达店、西贝廊坊万达店、西贝西安大明宫万达店。
西贝风波已过去2个月,据多家媒体报道西贝门店经营已恢复正常水平,多数门店周末出现排队现象,带娃家庭仍然是西贝的主流消费客群。为应对风波,西贝创始人贾国龙主动闭麦,宣布开启13道菜品调改、30余道产品降价幅度近20%。西贝的调整普遍受到了顾客的欢迎,部分网友表达“西贝终于听劝了”。

同时,西贝自9月底开始连续放出优免政策,从无门槛消费即获100元代金券,到满50元送50元,西贝排队景象一度冲上热搜。顾客到店后发现调改后西贝饺子现包现煮、羊肉串门店现穿现烤、鸡汤大锅现熬.......西贝的一系列积极行动正逐步挽回顾客对西贝的信任。
据知情人士透露,自9月以来政府相关机构接连收到针对西贝的各类举报,连续检查西贝门店70余次,但均未发现食品安全风险。这或许是西贝之所以客流稳固的底层原因。西贝客流的进一步回升除了受优免政策影响,也证明了西贝在核心顾客群中的信任度仍然坚固。
但多数业内专家也认为品牌信誉的修复仍需保持耐心。西贝作为创业37年连续穿越周期的餐饮品牌,一线功底依然深厚,回到顾客界面服务好每一桌客人,才是真正的品牌救赎之路。